There’s a tendency in broadcast to talk about technology in terms of what’s replacing it. Dolby E is overdue for that conversation in some quarters. And yet, if you’re working in contribution, live event production, or linear broadcast distribution, Dolby E is still very much present. Understanding what it is, why it exists, and what it’s carrying in its metadata is not optional knowledge for anyone doing serious audio engineering in broadcast.
What Dolby E Is
Dolby E is a professional mezzanine codec. It was designed to carry multichannel audio - typically 8 channels - within the bandwidth of a standard stereo AES3 pair. That means a single pair of audio channels, which in SDI terms occupies one of the embedded audio pairs, can carry what would otherwise require four separate pairs. A common example from European football outside broadcasts is channels 1-6 carrying the 5.1 programme mix, with channel 7 carrying home commentary and channel 8 carrying away commentary - an entire programme package in a single Dolby E stream.
It is not a consumer format. Dolby E is a production and distribution codec, designed to survive multiple encode/decode cycles without significant quality degradation. It operates at much higher quality than the consumer delivery formats derived from it. The typical workflow has Dolby E carrying audio through the contribution and distribution chain, with a final decode to PCM and re-encode to a consumer format happening at the point of playout or delivery.
Dolby E encoders offer a choice of 16-bit or 20-bit word length. This refers to how much of the AES3 audio word is used to carry the Dolby E bitstream. AES3 supports up to 24-bit word lengths, and Dolby E occupies either 16 or 20 of those bits. The word length also determines channel capacity - 16-bit supports up to 6 channels, while 20-bit supports up to 8 channels. The 20-bit setting is the modern standard - it provides the full 8-channel capacity along with more bitrate headroom for the encoded audio and metadata, and should be used in any contemporary broadcast chain. The 16-bit setting exists for backwards compatibility with older equipment that only supports 16-bit AES3 word lengths. If a Dolby E stream is passing through a device that strips or truncates the audio to 16 bits - an older router, a legacy embedder, or equipment without proper Dolby E passthrough - the encoded bitstream will be corrupted if it was encoded at 20-bit. This is a common failure mode when Dolby E is introduced into a chain with older infrastructure, and knowing what bit depth your encoders and decoders are set to is an important part of commissioning a Dolby E signal path.
Dolby E frames are locked to video frame boundaries, which is fundamental to why it works in broadcast infrastructure. The audio frame and the video frame travel together through the SDI chain, through satellite uplinks, through distribution networks, without the two ever drifting apart. The position of the Dolby E synchronisation word within the video frame is known as the line position. This value - measured in samples from the start of the video frame - is reported by Dolby E decoders and monitoring equipment, and a stable, consistent line position is an indicator of a correctly locked stream. A shifting or incorrect line position is usually a sign of a synchronisation problem upstream, and is one of the first things worth checking when a Dolby E decode is failing or unstable. For a typical UK 1080i50 system, Dolby recommends a line position between 13 and 53, with 21 being the ideal target value.
Why SDI Made Dolby E Necessary
SDI supports up to 16 channels of embedded audio, arranged as eight AES pairs. On the surface that sounds like plenty. But consider a typical live sports production:
- A 5.1 programme mix requires 6 channels
- A stereo programme mix requires 2 more
- A 5.1 international sound mix (everything minus commentary) requires 6 more
- A stereo international sound mix (everything minus commentary) requires 2 more
- Clean commentary in two languages or home and away adds 2 more
- That’s already 18 channels, and you haven’t added a music and effects mix, a stadium ambience feed, or secondary language options
By encoding a 5.1 programme plus a stereo programme or home and away clean commentary into a single Dolby E stream - which occupies just one of the eight AES pairs in SDI - you effectively double the audio capacity of the signal. A single HD-SDI feed can carry multiple Dolby E programs alongside conventional PCM audio in the remaining pairs.
This is not a workaround or a legacy compromise. It’s a deliberate and effective solution to a real constraint, and the constraint hasn’t gone away just because IP networks now exist alongside SDI infrastructure.
The Consumer Delivery Chain
Dolby E is the professional intermediate format. At the end of the chain, when the signal reaches a playout server, a broadcast transmitter, or a satellite multiplexer delivering to consumers, the Dolby E is decoded and re-encoded into a consumer delivery format.
That consumer format is most commonly Dolby Digital (AC-3). Dolby Digital is what you find on broadcast transmissions, streaming services, and physical media. It’s lower bit rate and lower quality than Dolby E, and it’s not designed for multiple encode/decode passes. It’s a delivery codec, not a production one.
The critical point is that the metadata carried inside the Dolby E stream travels through the entire contribution and distribution chain and is used to configure the consumer encode at the point of delivery. Get the metadata wrong in the Dolby E, and the consumer delivery format will be wrong too.
Downmix and Why It Matters
One of the most important functions Dolby E metadata serves is defining how a multichannel mix should fold down to stereo for consumers without surround sound systems. This downmix happens automatically - either in the consumer decoder or at the point of broadcast encoding - and the parameters that control it are carried in the Dolby E metadata throughout the chain.

The key parameters are:
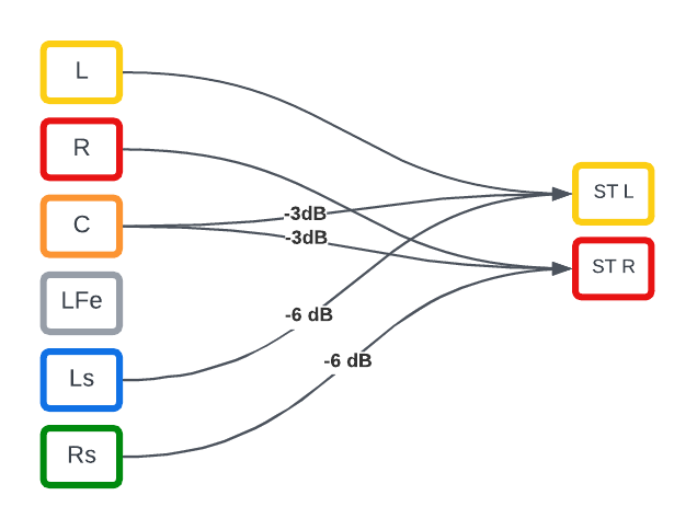
Centre channel downmix level (cmixlev) - defines how much the centre channel is attenuated when folded into the stereo left and right. The typical UK broadcast value is -3 dB. A centre channel at -3 dB relative to full scale in the 5.1 mix will appear at -3 dB in the stereo downmix, blended into the left and right. Setting this correctly is important for dialogue intelligibility - too much attenuation and the presenter disappears in stereo; too little and the dialogue becomes dominant.
Surround channel downmix level (surmixlev) - defines how much the rear/surround channels are attenuated in the downmix. The typical UK broadcast value is -6 dB. Surround content - crowd noise, atmosphere, music reverb tails - sits 6 dB below its level in the 5.1 mix when folded into stereo. This prevents the stereo downmix from sounding over-ambient or confused.
LFE - the low frequency effects channel is typically excluded from the stereo downmix entirely, or mixed in at a heavily attenuated level. LFE is not intended to carry discrete programme audio, so excluding it from the downmix is usually correct.
The result is that a properly mixed 5.1 programme with correctly set Dolby E metadata should produce a stereo downmix that sounds like a competent stereo mix - not perfect, but coherent and usable. A poorly configured downmix, or one where the metadata doesn’t match what was intended, often produces phase cancellation issues, over-prominent or absent dialogue, or an overall level that doesn’t match the broadcaster’s loudness targets.
Audio Channel Coherency
Dolby E encodes all channels in a single programme simultaneously, which means they’re time-aligned and phase-coherent within the stream. This matters because extracting individual channels from a Dolby E programme and processing them separately - or combining channels from different Dolby E programmes - breaks that coherency.
In a contribution chain, the programme should travel as an intact Dolby E stream wherever possible. Decoding to PCM for processing and re-encoding to Dolby E is acceptable if unavoidable, but every additional encode/decode pass introduces some quality loss, however small. More importantly, any processing that doesn’t handle all channels simultaneously risks introducing timing offsets between channels, which is audible in a 5.1 system as a loss of surround image stability.
On consoles and routers that handle Dolby E passthrough natively, the stream is treated as a single entity - an audio object rather than eight discrete channels - which preserves coherency. Knowing whether a piece of equipment in your chain handles Dolby E as passthrough or decodes and re-encodes it is worth establishing early.
Metadata
The Dolby E metadata packet travels inside every Dolby E frame. At minimum it carries:
Dialnorm - dialogue normalisation. This tells the decoder the average dialogue level of the programme, typically expressed as a negative value relative to full scale (e.g. -24 dBFS for a programme mixed to EBU R128 -23 LUFS). The decoder uses this to adjust playback level so that programmes from different sources play back at a consistent perceived loudness without user intervention.
Programme channel configuration - defines the channel layout of the programme. 3/2 (L, C, R, Ls, Rs) plus LFE for 5.1, 2/0 for stereo, and so on.
Downmix levels - the cmixlev and surmixlev values described above.
DRC profiles - Dynamic Range Control. Defines profiles that consumer decoders can apply to reduce dynamic range in environments where full dynamic range isn’t practical (late night listening, noisy environments). Film Light DRC is common in broadcast, though the appropriate setting depends on the programme type.
A common set of metadata values used in UK broadcast is shown below:
| Parameter | Value |
|---|---|
| Dialogue Level | -23 dB |
| Line Mode Compression | Film Light |
| RF Mode Compression | Film Light |
| Centre Down Mix Level | -3 dB |
| Surround Down Mix Level | -6 dB |
| Surround 3dB Attn. | Disabled |
| Dolby Surround Mode | Disabled |
| Preferred Stereo Down-mix | Lo/Ro |
| Surround Phase Shift | Disabled |
Getting the metadata right is as much a part of delivering a correct Dolby E signal as getting the audio levels right. On major events, agreeing the metadata values with the downstream broadcaster before the event - and checking them in monitoring during the broadcast - is standard practice.
Why It’s Still There
IP infrastructure, immersive audio formats, and software-defined broadcast workflows are all changing how audio moves through production and distribution chains. But the installed base of SDI infrastructure, satellite distribution equipment, and legacy broadcast chain components that speaks Dolby E is vast and will take years to transition fully.
More than that, the fundamental problem Dolby E solves - carrying multichannel audio with its downmix and loudness metadata intact through a distribution chain that wasn’t designed for it - doesn’t disappear just because the transport layer changes. The principles carry forward.
